DNF手游除了决斗场的独立平衡外,还进行了整体系统的改进,主要涉及武器数值平衡、异常状态调整和技能规则调整。以下是这些改进内容及其影响的详细介绍。2024年11月27日更新后,游戏进行了包括决斗场独立平衡在内的系统全面改进。改进内容包括:武器数值平衡、异常状态调整、技能规则调整。接下来,小编将说明这些改进内容的具体影响。

武器基础属性调整:
【调整影响】:
主要是提升轻武器和某些设计不合理武器的基础攻击力数值。
决斗场不适用此项改动,因此无影响。

技能规则调整:
【调整影响】:
技能输入后不会立即计算冷却时间,改为输入后立刻开始冷却。
无限制蓄力时间的蓄力技能,现在最长蓄力时间为5秒。
此规则主要影响元素师、阿修罗等职业,但在决斗场中影响不大,5秒足以完成各种飞行道具和设置类技能的循环,移动施法追逐超过5秒的情况较少。
如[三段斩]等连续输入技能,每个阶段都视为一次技能施放,因此冷却时间将在最后一次施放后开始计算。
需要注意的是,某些技能虽未标明蓄力时间上限,但实际上蓄力时间上限低于5秒,例如[噬灵鬼斩]、[神圣之矛]等。
[修罗邪光斩]可以无限制蓄力,但蓄力中只计算一次冷却时间,冷却时间将以蓄力结束时开始计算。

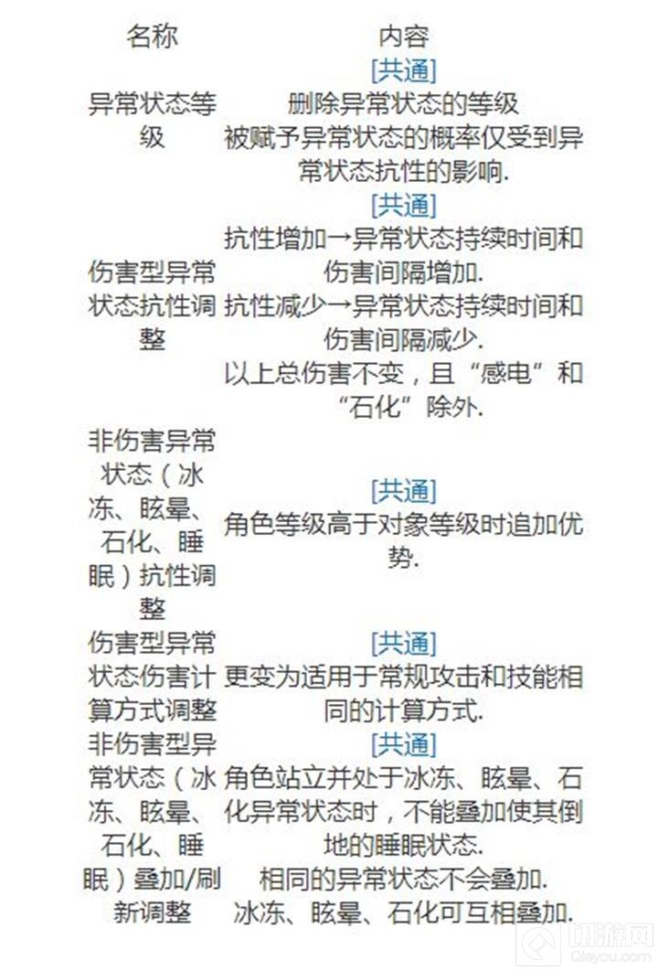
异常状态调整:

【调整影响】:
取消异常状态等级影响,无减抗情况下,显示概率即为真实概率。
低等级学习的异常状态技能改进后,异常状态触发概率提升,通过显示概率触发。
满级学习的异常状态技能,异常状态触发概率略微降低,通过显示概率触发。
【异常状态等级影响】:
异常状态与目标等级每相差1级,触发几率±2%。
[调整后提升概率情况]:
如几乎不学习的[噬灵鬼斩],15级异常状态等级,15%触发概率,对55级角色施加时,40级等级差导致触发几率-80%,实际触发概率为15%*20%=3%。调整后可正常使用15%概率。
[调整后降低概率情况]:
如满级的[冰霜之萨亚],58级异常状态等级,50%触发概率,对55级角色施加时,3级等级差导致触发几率+6%,实际触发概率为50%*106%=53%。调整后可正常使用50%概率。
【伤害类异常状态调整】:
减少抗性可加快异常状态伤害结算,但总伤害不变。
唯一涉及的职业为狂战士,由于总伤害不变,影响微小。
伤害计算方面,决斗场不涉及各种加成词条计算,因此无影响。
【控制类异常状态调整】:
施放异常状态的目标等级高于被施加异常状态的目标时,按等级调整概率。
由于角色进入决斗场时都被调整为55级,因此无影响。
角色在站立状态中被施加冰冻、眩晕、石化异常状态时,不会叠加睡眠异常状态。
- 相同控制类异常状态不会叠加。
- 冰冻、眩晕、石化异常状态可以互相叠加。
- 决斗场中通常不会同时施加多种异常状态,因此无影响。
- 相同控制类异常状态无法叠加和覆盖,当前异常状态结束前不会刷新。
这次系统改进优化了DNF手游的整体平衡,特别是在武器数值平衡、技能规则调整和异常状态调整方面。这些更改将使游戏更公平合理,提升玩家体验。希望本攻略能帮助大家更好地理解和适应这些变化。祝游戏愉快!





发条总动员
燕云十六声
永劫无间手游
和平精英
英雄联盟手游
鸣潮
星痕共鸣
无畏契约手游
原神