在怪物猎人荒野中有多种武器,每个武器有不同的攻击方式,带来的游戏体验也是不同的,那么怪物猎人荒野的剑怎么样,可以选择吗?小编带来怪猎荒野武器剑介绍。来一起看看吧。
武器
大剑

武器特色
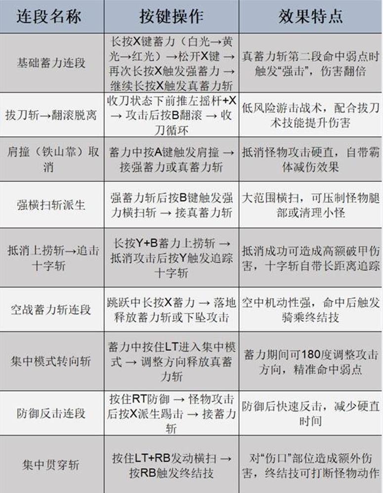
真蓄力斩单次伤害全武器顶尖,配合集中模式可精准打击弱点。
新增弱点技“集中贯通斩”,贯穿怪物全身后接真蓄力斩,爆发力极强。
肩撞(铁山靠):蓄力中可发动霸体减伤,并保留蓄力等级,避免输出中断。
相杀斩:与怪物拼刀成功后触发,派生追击十字斩,兼具伤害与追击能力。
集中模式下可自由调整蓄力攻击角度,大幅降低真蓄力斩空刀风险。
新增强横扫斩作为连招衔接,提升连段流畅性。

下面是大剑使用教程,我们可以看看。


怪物猎人荒野大剑怎么样呢?
大剑在《怪物猎人:荒野》中稳居“S”级强度,其高爆发、精准打击和新增的灵活机制使其成为版本强势武器。
以上就是怪物猎人荒野的大剑怎么样怪猎荒野武器大剑介绍的全部内容了,更多游戏资讯,攻略内容敬请关注切游网,您的支持是我们努力的动力!





发条总动员
燕云十六声
永劫无间手游
和平精英
英雄联盟手游
鸣潮
星痕共鸣
无畏契约手游
原神