妙奇星球最近开启了公测,那么妙奇星球新手零氪不刷初始怎么玩,零氪不刷初始玩法介绍。
先看游戏试玩
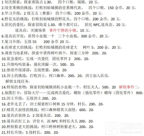
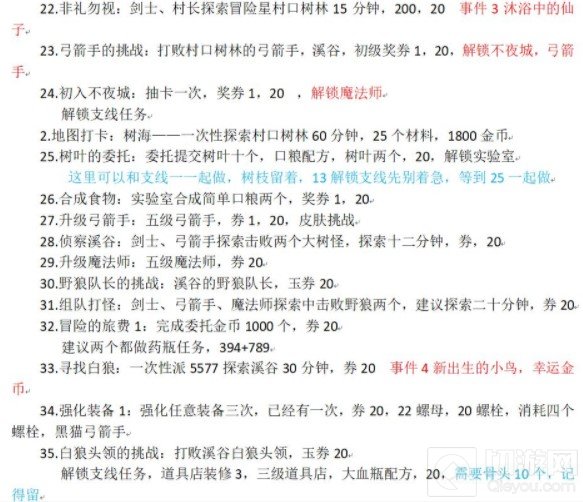
这几张图是关卡的名字,条件还有奖励,红色字体是事件和一些关键性任务的解锁
蓝色是前期唯一可以操作的地方,其他的跟着指示走就完事了
后面的数字,几百几百的是金币,二十是玉,每一关的玉都是二十



其他需要注意的地方
1.不要刻意去刷初始号,前期养不起彩色的卡,如果真要刷,彩卡大魔王,金卡来个牧师
2.关于培养的问题,两只猫,剑士,弓箭手,魔法师,这五个就是一队了,黄猫和剑士,魔法师放最后边
3.装备的问题,魔法师的装备皮肤优先级较高,剑士的皮肤有闪避,尽早出比较好
4.送的火枪手也是个输出,和弓箭手的位置重复了,可以都二十级,根据关卡的属性上,我自己是练到二十级,最后打大魔王的时候用
这里在多说一下,有的人可能觉得火枪手没什么用,但是火枪手目前来说有一百的暴击指数,前排只要能抗到第五回合,六连击的伤害还是很高的,有的甚至可以打到第十个回合触发两次!
5.电池的问题,上面说的六个都要进阶,那就面临电池不够的问题,在主线七八十左右会解锁火把,这时候委托任务就有电池了
6.主线102开启流亡街副本,那个时候任务也会给电池
以上就是切游网为大家带来的相关信息!更多手游攻略继续关注切游网。





发条总动员
燕云十六声
永劫无间手游
和平精英
英雄联盟手游
鸣潮
星痕共鸣
无畏契约手游
原神