亲爱的玩家们:
王者荣耀七周年庆即将到来,同往年一样,周年庆期间我们将上线一套有纪念意义的局内表现道具,作为王者荣耀的周年见证。两年前我们首次将周年庆回城特效开放给各位玩家进行设计,以“梦”为主题;去年我们也开放了“繁花相伴”的共创主题,大家都贡献了很多很棒的作品,最终也将大家选择的作品落地到游戏内。
在此,我们也诚挚邀请广大玩家为王者荣耀七周年庆设计一款回城特效,获得“最佳创意奖”的回城特效设计将最终落地游戏,同时我们会在该回城特效的基础上,提取主要创意元素并延展设计同主题头像框、荣耀播报、击败特效和拖尾,该系列道具将通过游戏内活动免费产出。

大赛要求
关键词:星河、浪漫、陪伴 元素:星河、星空 风格:不限
王者七年,有你相伴,感谢每一个不可或缺的你!
在王者荣耀成长的路上,是由你们这一颗颗闪亮的星星,组成了王者最美最亮的星河。
在这个庞大的宇宙世界里,能够与你们相遇是一件多么幸运的事情。在王者这个浪漫的由大家组成的星河里,我们互相陪伴,一起发生了很多浪漫的故事,在与王者相遇的这七年里,谢谢大家的陪伴,我们一起成长,一起奔赴更好的未来!
请以“星河、浪漫、陪伴”为关键词,融入代表着“星河、星空”元素,设计一款回城特效。
大赛流程
作品投稿期:8月2日~ 8月10日
每个游戏账号最多投稿2份作品。期间官方会对投稿作品进行审核,符合大赛设计规则要求的作品才能通过审核、入围投票环节,入围作品均可获得“入围创意奖”。
首轮投票期:8月12日~ 8月14日
账号等级≥30级的玩家均可参与投票,每个账号每天有5次投票机会,每个账号每天只能给同一作品投1票。首次参与投票后可获得钻石等奖励,投票环节结束后,最终得票数前30名的作品将获“人气创意奖”,并入围官方评审阶段。
官方评审期:8月15日~ 8月16日
由王者荣耀回城特效负责团队组成的官方评审团,将主要围绕设计作品的创意度、与“星河、浪漫、陪伴”关键词的契合度(包括“星河”“星空”元素的融合度)、实际开发可行性等,综合评估得票前30名作品,选出3个相对最优方案授予“优秀创意奖”。
最终投票期:8月19日~ 8月21日
账号等级≥30级的玩家对3个优秀创意奖作品进行投票,得票数最高的方案授予“最佳创意奖”。
公示结果期:8月22日~ 8月24日
王者荣耀官方团队将在尊重创意主题的前提下,与“最佳创意奖”作者沟通,共同完成作品的打磨并落地进游戏。官方美术团队还会在获奖回城设计稿的基础上,提取主要元素,并延展设计同主题头像框、荣耀播报、击败特效和拖尾特效。该套表现道具都将于王者荣耀七周年庆期间通过游戏内活动免费产出。
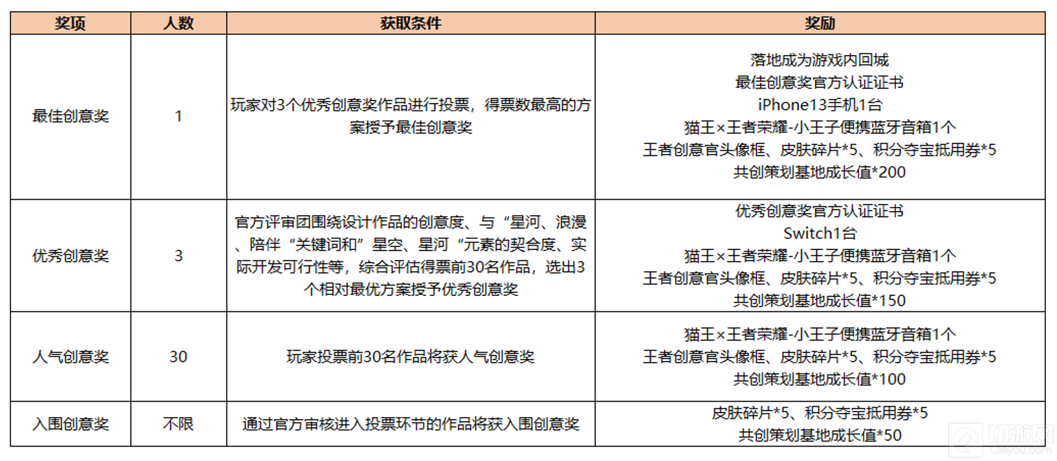
大赛奖项
本次大赛我们为创意官们准备了“最佳创意奖”、“优秀创意奖”、“人气创意奖”和“入围创意奖”,奖励设置如下:(以下奖项不累加,按获得的最高奖项发放对应奖励)






发条总动员
燕云十六声
永劫无间手游
和平精英
英雄联盟手游
鸣潮
星痕共鸣
无畏契约手游
原神