燕云十六声游戏的故事背景设定在五代十国与宋代的交替之时,玩家作为一名侠客,开启属于自己的武侠故事。游戏中会有多种不同的玩法风格,如剑术、武技、甚至是太极等,可以混合搭配剑法、近身战等来战斗。新赛季我即是江湖称号需要重新获得,那么本赛季应该怎么获得呢?小编为你准备了一份攻略,一起来看看吧~

奖励:限定称号、徽章、长鸣玉、心法、外观(这次奖励外观有点害怕的,看上去像人的腿骨,我真的害怕了)
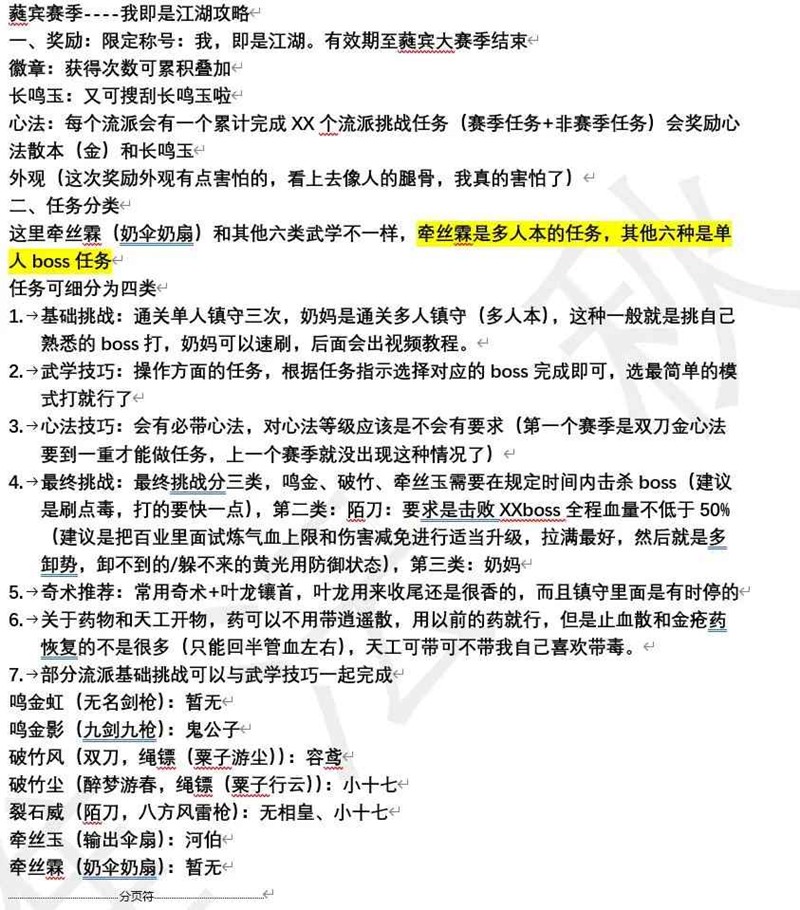
任务分类
牵丝霖(奶伞奶扇)和其他六类武学不一样,牵丝霖是多人本的任务。
1. 基础挑战:通关单人镇守三次,奶妈是通关多人镇守(多人本),这种一般就是挑自己熟悉的boss打。
2. 武学技巧:选最简单的模式打就行。

3. 心法技巧:会有必带心法,对心法等级应该是不会有要求(第一个赛季是双刀金心法要到一重才能做任务,上一个赛季就没出现这种情况了)
4. 最终挑战:最终挑战分三类,鸣金、破竹、牵丝玉需要在规定时间内击杀boss(建议是刷点毒,打的要快一点),第二类:陌刀:要求是击败XXboss全程血量不低于50%(建议是把百业里面试炼气血上限和伤害减免进行适当升级,拉满最好,然后就是多卸势,卸不到的/躲不来的黄光用防御)

第三类:奶妈
奇术推荐:常用奇术+叶龙镶首,叶龙可以用来收尾
6. 关于药物和天工开物,药可以不用带逍遥散,用以前的药就行,但是止血散和金疮药恢复的不是很多(只能回半管血左右),天工可带可不带我自己喜欢带毒。
部分流派基础挑战可以与武学技巧一起完成,记得看清楚boss对应的任务

鸣金虹:暂无
鸣金影:鬼公子(内一衡径术,触发四段斩五次)
破竹风:容鸢(粟子游尘蓄力姿态强化鼠鼠三次)
破竹尘:小十七(与幻影伞交换位置三次)
裂石威:无相皇(易伤buff三次)
小十七(陌刀派生技命中boss三次)
牵丝玉:河伯(春飞尽弹道命中30次)
牵丝霖:暂无

以上就是燕云十六声蕤宾赛季我即是江湖保姆级攻略的全部内容了,更多游戏资讯,攻略内容敬请关注切游网,您的支持是我们努力的动力!





发条总动员
永劫无间手游
和平精英
英雄联盟手游
鸣潮
星痕共鸣
无畏契约手游
原神